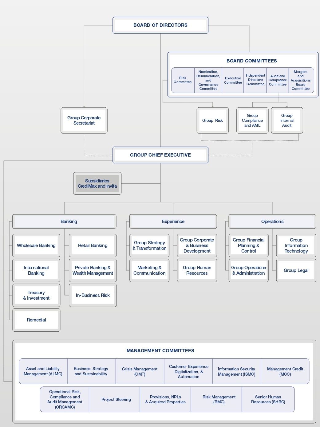
Organization Structure

This website uses cookies to ensure you get the best experience and by clicking “I Accept” below, you consent to the use of cookies. Learn more